体坛周报全媒体原创

8月4日,中国足协官网公布两张罚单,都是关于中超第19轮成都蓉城对阵浙江的比赛。其中,成都蓉城外援费利佩因实施暴力行为,停赛3场、罚款3万元;成都赛区因观众向场内投掷饮料瓶攻击裁判员,被通报批评、罚款1万元。

64493e47f3e89d917f56081b.jpg

费利佩.jpg

成都蓉城外援费利佩处罚决定如下:

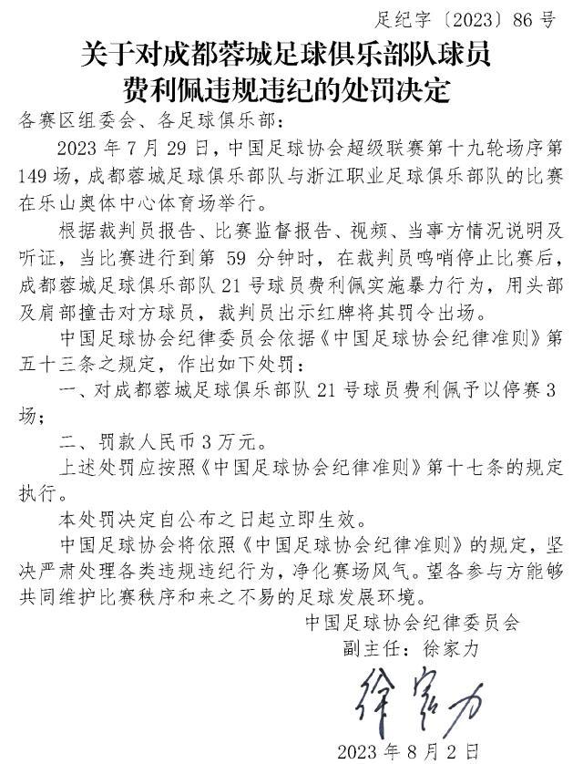
2023年7月29日,中国足球协会超级联赛第十九轮场序第149场,成都蓉城足球俱乐部队与浙江职业足球俱乐部队的比赛在乐山奥体中心体育场举行。

根据裁判员报告、比赛监督报告、视频、当事方情况说明及听证,当比赛进行到第59分钟时,在裁判员鸣哨停止比赛后成都蓉城足球俱乐部队21号球员费利佩实施暴力行为,用头部及肩部撞击对方球员,裁判员出示红牌将其罚令出场。

中国足球协会纪律委员会依据《中国足球协会纪律准则》第五十三条之规定,作出如下处罚:

一、对成都蓉城足球俱乐部队21号球员费利佩予以停赛3场;

二、罚款人民币3万元。

赛区.jpg

成都赛区处罚决定如下:

2023年7月29日,中国足球协会超级联赛第十九轮场序第149场,成都蓉城足球俱乐部队与浙江职业足球俱乐部队的比赛在乐山奥体中心体育场举行。

根据比赛监督报告、视频、当事方情况说明及听证,比赛结束后,在裁判员退场过程中,观众向场内大量投掷饮料瓶等杂物攻击裁判员,但被有效制止,且未造成伤害。

中国足球协会纪律委员会依据《中国足球协会纪律准则》第九十一条之规定,作出如下处罚:

一、对中超联赛成都赛区 (成都蓉城足球俱乐部主场) 予以通报批评;

二、罚款人民币1万元。